类型:工具应用 安卓软件 版本:1.0.882555348 大小:5M更新:2026-04-30 官网:https://gemini.google.com/app 厂商:Google LLChttps
Gemini3.0
5M
工具应用
AetherSX2模拟器最终版
19.94M
工具应用
蜜桃
39.18M
工具应用
Tezo Club
23.82M
工具应用
醉秋软件库
5.79M
工具应用
DT软件库
5.1M
工具应用
冷月白狐游戏盒子
20.93M
工具应用
faceshow脸秀
25M
工具应用
小白文件管理器tv版
5.75M
工具应用
海马下载器
21.8M
工具应用
熊猫宝库
6.28M
工具应用
星流AI
18.2M
工具应用
应用介绍 应用截图 下载地址
标签: 手机ai工具
Gemini3.0是一款革命性的人工智能聊天助手,提升与智能系统的互动体验。结合了先进的技术架构和灵活的功能,允许用户在日常生活中随时进行复杂问题的探讨,进行创意交流或轻松聊天。此工具通过独特的NanoBanana框架实现了高速的响应能力和高精度的答案,确保用户在使用过程中获得流畅且富有洞察力的体验。助手适用于各种场景,
快速响应: 具备极速的信息处理能力,能够在瞬间提供相关且准确的回答,满足用户在各类对话中的需求。
上下文理解: 具备深厚的语境理解能力,能够在对话中保持连贯性,为用户提供个性化的互动体验。
多功能性: 支持多种任务,如邮件撰写、故事创作、编程协助等,极大地提高了工作和学习效率。
创新技术架构: 采用NanoBanana框架,确保了系统的高效性和准确性,提升了整体交互体验。
友好的用户界面: 设计简洁直观,使各类用户都能轻松上手,快速获取所需帮助。
灵活的模型切换: 提供多种聊天模型选择,用户可根据需求自由切换,满足不同场景的使用需求。
高效的邮件草拟: 能够快速生成邮件内容,帮助用户节省时间,提高工作效率。
创意写作支持: 提供灵感和结构建议,助力用户进行故事创作或文案撰写。
编程辅助: 提供代码示例和编程建议,帮助开发者解决技术难题。
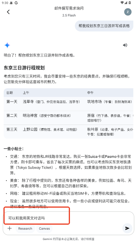
实时翻译功能: 支持多种语言的即时翻译,方便用户进行跨语言交流。
输入文字:直接键入问题或请求,例如“帮我写一封工作邮件”。

语音提问:点击麦克风图标说话。

上传图片:识别图像内容、帮你分析照片。


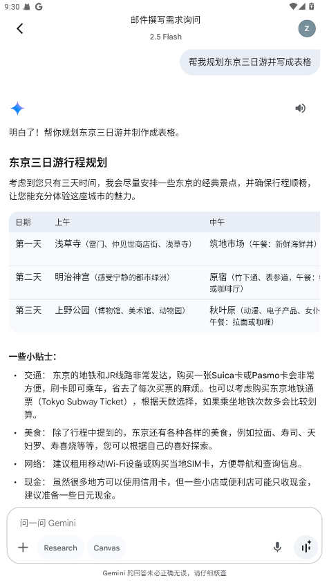
提出多步请求:如“帮我规划东京三日游并写成表格”。

可使用中文或英文提问,支持多语言。

1.如何切换语言?
进入个人资料设置,点击右下角的图标,找到语言选项,选择简体中文后即可完成切换。
2.如何选择不同的聊天模型?
在主界面上方找到下箭头,点击后选择不同的Gemini模型,切换完成后即可进行聊天。
3.如何提高聊天的准确性?
尽量提供清晰具体的问题描述,系统会根据上下文理解进行更精准的响应。
使用Gemini3.0后,整体体验令人满意。聊天的流畅度和响应的准确性都超出了预期,特别是在处理复杂问题时,系统的表现尤为突出。功能丰富且易于使用的界面设计,使得无论是新手还是有经验的用户都能快速上手,获取所需的信息和帮助。
应用截图
<>
多平台下载
来造DIY
Gemmy AI
妙思AI
幻笔magicai工具
智灵猫AI
无极AI
RoboNeo美图AI助手
Chai
deepplusAI工具
EMO工具
崇胜AI助手
悟空AI助手